Parkr App
A parking solution for private buildings
Park lets residents share their unused parking spots with each other to optimize available spaces and reduce parking frustration.
The idea came from a team member finding a post-it note from a tenant requesting a temporary parking spot in their building. This communication breakdown coupled with observations that visitor spaces are often full while the parking garage remains empty, prompted our team to explore the problem.
This is an MVP created for an academic capstone project within a compressed timeframe and with limited resources.
platform
Native iOS Application
Team Size
2 Designers,
4 Developers
my role
UX/UI Designer,
Graphic Designer
tools used
Figma, Photoshop, Illustrator
Key Tasks
User Flow, Wireframes, UI Components, Branding
- Planned the foundational research and framed the hypothesis
- Scheduled and conducted user interviews prepared questions for the online survey and analyzed the research data
- Collaborated with the team to articulate the product vision and design decisions
- Helped to work on the user flows, user stories and wireframes
- Defined product visual style, designed and animated logotype, created colour palette, set the typography and designed icons
- Designed UI components and worked on the style guide
- In collaboration with a teammate designer created the hi-fidelity mockups, prototype and prepared the design handoff for developers
We began with generative research to collect valuable insights into the problem space and user needs and find out the viability of the product we have in mind and whether there is a need for it.
Assumption:"Residents of multi-apartment buildings in Vancouver may have limited parking options and face difficulties finding available visitor parking spots, leading to frustration and inconvenience."Hypothesis:
"If we create a platform that allows residents of the same building to share their unused parking spots, we will solve the problem of limited visitor spots and alleviate the pain points associated with parking in urban areas.
We'll know this is true when more than 60% of respondents report that they or their visitors have experienced issues associated with parking in their building."
methodology
Existing data (secondary research)
To gain a better understanding of the problem background, we searched for any available data on street parking in Vancouver, as well as the parking lot development requirements for apartment buildings.
Survey
I've created a simple survey in Google Forms to collect some statistical data from people living in multi-apartment buildings. The survey was focused on the following:
- The number of visitor parking spots and whether they have any issues with that
- Whether a parking spot is assigned to their unit
- Possession of a vehicle and car usage during the week
- How comfortable they are with sharing their parking spot with neighbours.
Contextual inquiry
The purpose of the contextual inquiry was to gain an in-depth understanding of the users' context and typical usage of the parking lot (garage rules, garage gate, security requirements etc.) by the residents, as well as to gather insights on visitor and guest parking and communication among residents.
Findings
Qualitative
- Visitors avoid parking on streets due to issues like ticketing, break-ins, and vandalism
- Luxury car owners prefer well-managed parkade zones
- Residents with multiple cars seek long-term parking options by asking others
- Stick notes and bulletin boards are common communication methods among residents.
Quantitative
- 2019 report found 40% oversupply of parking stalls in Metro Vancouver apartment and condo buildings
- 85% of respondents reported parkades in their building are never fully loaded
- Over 65% of respondents' guests have to look for street parking in the area since dedicated visitor spots are usually not available
- 3-5 visitor spots is a common number of visitor parking spots in the buildings
- 72% of spot owners agreed to share their parking spots, with 70% wanting to know who is parking in their spot, and 40% rating this info as very important.
A limited number of visitor spots in the multi-apartment buildings and the lack of direct communication between neighbours often lead visitors, guests and tenants to look for the free spots on the street, which commonly have security issues and limited availability.
User Needs Statement:
Aaron, a work-from-home professional, needs to quickly suggest some nearby parking spots for his clients to ensure they stay on schedule and build strong business relationships.
Monika, a stay-at-home mother, needs to find a safe and convenient parking spot for her guests with small children in order to host a stress-free and enjoyable home party for kids.
Felix, a condominium owner, needs to find a solution to utilize his pre-assigned parking spot after selling his car, in order to reduce his strata fees and possibly generate additional income.

Parkade — is the parkade manager app which allows residents and building managers to lease idle or unbundled parking spots short-term or monthly. Available in US.
Parkable — is a parking platform which was designed for small businesses, enterprises and property managers, allowing them to share their parking space with the public, and make a better street parking experience for everybody. Available in Australia.
Parkstash — makes a commercial, community or private spaces available for public parking providing them with extra revenue and offering more options for easy street parking. Available in US, Canada and Mexico.
After analyzing our main competitor Parkade, we found usability issues and unclear information architecture that affects the user experience.
- Unclear functionality of the “Park” page due to mismatch between the name and content of the page, which is focused on user reservations rather than on find parking task.
- The lack of visual hierarchy and stylistic differentiation between active, upcoming, and past reservations on the same page creates cognitive load and visual clutter.
- The date and time selector should be made available on the initial screen to eliminate the need for an additional click when starting to search for parking.
- Inconsistent placement of reservations on the Host page under the Activity tab in comparison to Park page.
- The Calendar tab can be considered redundant since the feature of spot availability is already present on the Spots tab, which is a more contextually relevant location for this information.

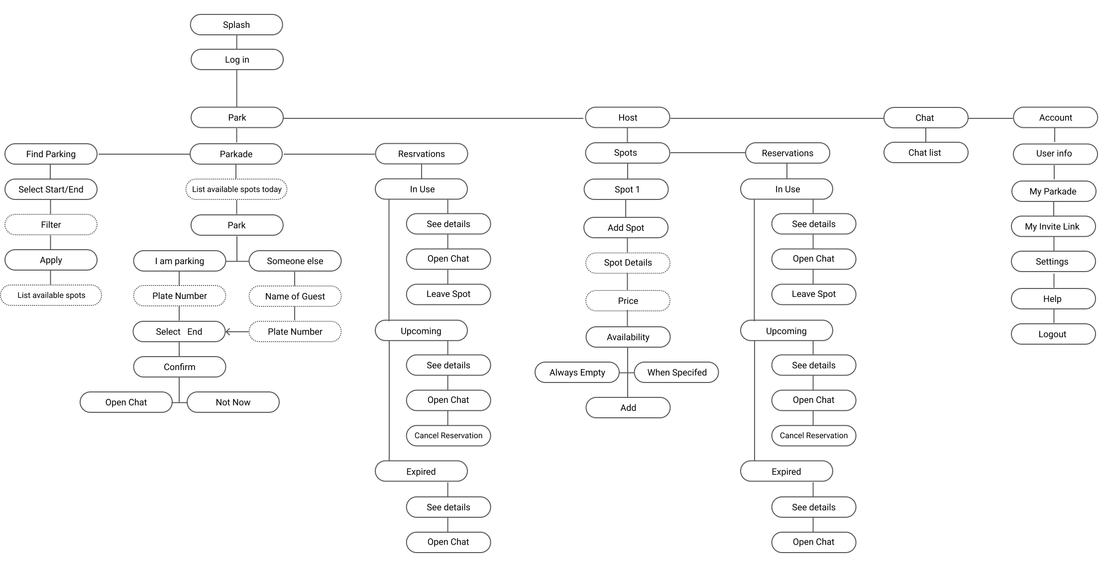
To optimize the parking flow, I propose to expose the initial step of the date and time picker for scheduling parking on the home screen, eliminating the need for the user to click through to the reservation page. Additionally, we provided a list of daily available spots on the home screen, sorted chronologically, with immediately available spots appearing at the top of the list for quick and easy reservations.
We also added a "Leave Spot" button to allow users to notify the spot owner when the parking spot is unoccupied and a "Request to extend parking" to ask owner if the spot may be available longer. Additionally, we added a chat feature that becomes available after a reservation is made, which allows for instant communication between the spot owner and the user.

main Features
- Create user profile
- Find and reserve an available parking spot in the building
- Post user's preassigned spot and manage its availability
- Communicate with the residents via in-app chat
Having the user's needs and goals defined we started the creation of the User Flow. We aimed to optimize the user's experience by building a smooth interaction and effective navigation on
our platform
My choice for primary colours are orange and green, which complement each other well together, as are parts of the triadic colour harmony combination Orange is associated with simplicity and good energy and green is intended to evoke the feeling of safety.
As a main typeface for the platfom, I chose Encode Sans, which is a modern and functional San Serif available at Google Fonts. It has a good x-height and open apertures, which make it a good option for small screens.
For me as the designer on this project, the opportunity to work closely with developers cannot be overstated. I've learned how to hand over the design to developers and what they expect from us. Some aspects of the design and user flow that are clear to designers, may not be obvious to developers, as well as the annotations may not be interpreted correctly, thus communication is crucial. On the other side, I've learned from developers to keep in mind technical constraints and the importance of development time and complexity during my design process.
Platform wise I've learned the specific aspects of the Native Mobile Application design and development, such as platform-specific IOS/Android design guidelines, the advantages of having access to various device features like a camera, the GPS, the list of contacts, and so on. Integrating the camera feature allowed us to reduce the time and effort during the input of complicated data, like car plate numbers.
Being part of the team, I've learned how important constant and effective communication is for successful product development. Making sure everyone is on the same page at each step of the process and frequent reviews of the design/development deliverables I believe are the key aspects of productive teamwork. To track our tasks and processes we used the Asana project management platform.